overleaf template galleryLaTeX templates — Recent
LaTeX templates for journal articles, academic papers, CVs and résumés, presentations, and more.

I made this for my Digital logic design class

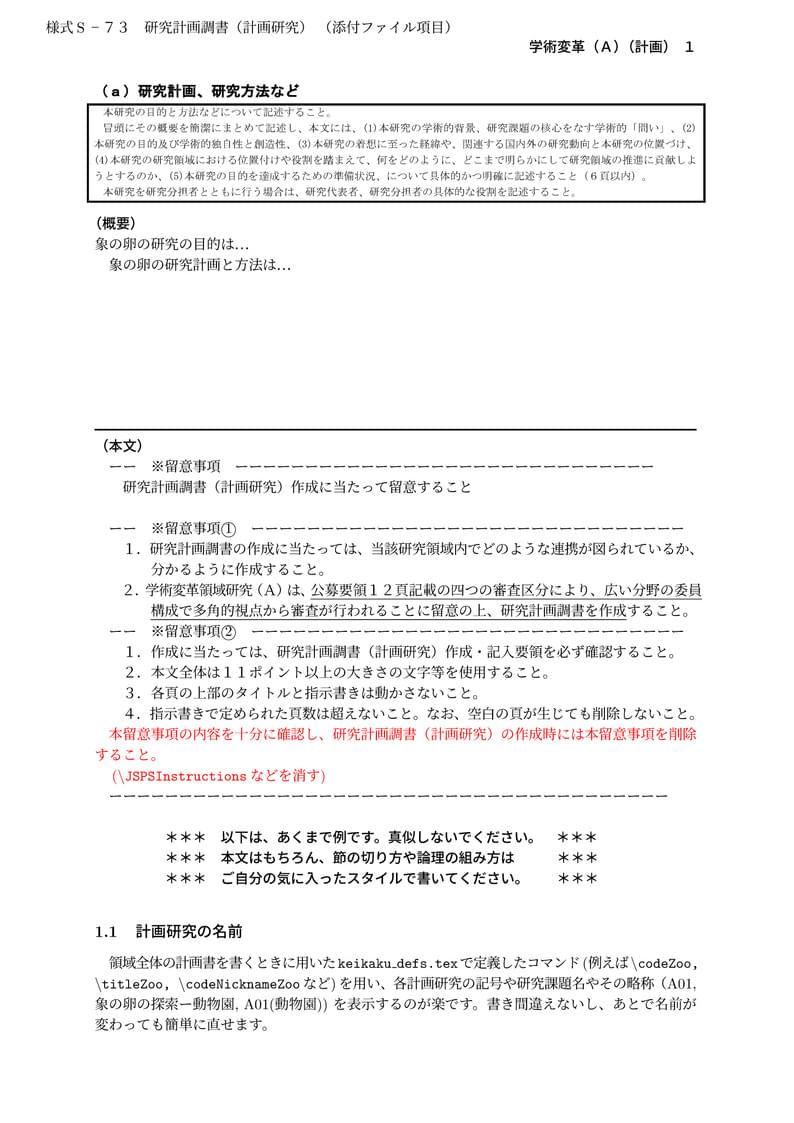
山中 卓 (大阪大学 大学院理学研究科 物理学専攻)先生が作成された科研費LaTeXを、坂東 慶太 (名古屋学院大学) が了承を得てテンプレート登録しています。 詳細はこちら↓をご確認ください。 http://osksn2.hep.sci.osaka-u.ac.jp/~taku/kakenhiLaTeX/

山中 卓 (大阪大学 大学院理学研究科 物理学専攻)先生が作成された科研費LaTeXを、坂東 慶太 (名古屋学院大学) が了承を得てテンプレート登録しています。 詳細はこちら↓をご確認ください。 http://osksn2.hep.sci.osaka-u.ac.jp/~taku/kakenhiLaTeX/

A modern CV one-page template, taken from https://github.com/jankapunkt/latexcv.

Modelo de projeto utilizado pela Pró-Reitoria de Pós-Graduação e Pesquisa da Universidade Federal de Campina Grande.

Unofficial ARPA-FVG template for beamer presentations

Template for papers published in Automatica—an Elsevier journal of the International Federation of Automatic Control (IFAC). Source: http://www.elsevier.com/journals/automatica/0005-1098/guide-for-authors. This template was originally published on ShareLaTeX and subsequently moved to Overleaf in November 2019.

En LaTeX mal for NTNU ålesund studenter

This is a simple template to get started with the exam environment and prints a grading table. Space can be left for answering on the paper (or not), and solutions can be displayed by toggling one line.
\begin
Discover why over 25 million people worldwide trust Overleaf with their work.