LaTeX templates and examples — International Languages
Recent

Antes de comenzar a desarrollar un proyecto final tiene que estar aprobado por las autoridades que correspondan. Este documento contiene los datos que resumen el proyecto y el formato para avalar el proyecto según lo estipulado Julio 2019.

Este formato es para tesis de licenciatura. Ya existe una en la galería de overleaf, pero no te permite modificar la portada a tu gusto, es decir, en este formato puedes cambiar la posición de cada objeto; cambiar tutor a tutores o incluso escribir asesore en lugar de tutores. También se puede ajustar los tamaños de texto y el acomodo de las barras.

東京大学大学院情報理工学系研究科コンピュータ科学専攻 博士論文をを組版するためのドキュメントクラス iscs-thesis (v1.3) を Overleaf に対応させたものです。

Modelo de Slides em beamer para uso no Programa de Pós Graduação em Informática da Universidade Tecnológica Federal do Paraná Campus Cornélio Procópio.

Since version 0.7.0 of fonts-tlwg is published, XeLaTeX users now can specify Thai fonts from those package without having to upload them manually. This creates a better Thai XeLaTeX experience especially on online platforms such as Overleaf.ตั้งแต่ fonts-tlwg ปล่อยเวอร์ชัน 0.7.0 ออกมา ทำให้ผู้ใช้งาน XeLaTeX สามารใช้งานฟอนต์ภาษาไทยโดยไม่จำเป็นต้องอัปโหลดฟอนต์เองอีก ทำให้การใช้งานภาษาไทยใน XeLaTeX ทำได้ง่าย โดยเฉพาะสำหรับโปรแกรมออนไลน์อย่าง Overleaf

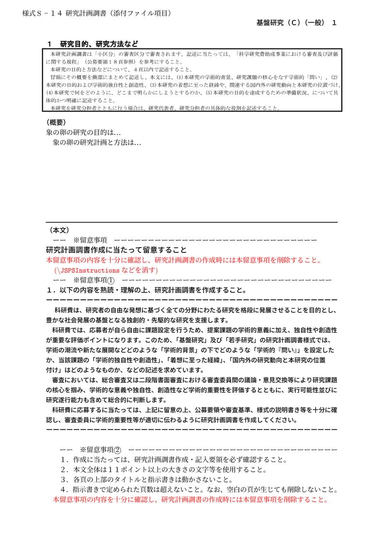
山中 卓 (大阪大学 大学院理学研究科 物理学専攻)先生が作成された科研費LaTeXを、坂東 慶太 (名古屋学院大学) が了承を得てテンプレート登録しています。 詳細はこちら↓をご確認ください。 http://osksn2.hep.sci.osaka-u.ac.jp/~taku/kakenhiLaTeX/

Template do tcc feito para o curso de engenharia elétrica para o campus Apucarana, compatível com PDF/A

東京大学大学院情報理工学系研究科コンピュータ科学専攻 修士論文を組版するためのドキュメントクラス iscs-thesis (v1.3) を Overleaf に対応させたものです。

Aprendiendo a usar latex
\begin
Discover why over 25 million people worldwide trust Overleaf with their work.