LaTeX templates — Journal articles
Discover a wide range of academic journal LaTeX templates for articles and papers which automatically format your manuscripts in the style required for submission to that journal.
Recent

This is a template and guide for preparing papers for PNAS Nexus using the oup-authoring-template class file. See the pnas-nexus-authoring-template.tex file (included and used by default when opening the template) for a simple template to help you get started. The pnas-nexus-authoring-template.tex file (also included) provides instructions for using the additional features in the document class. This is not a general guide on how to use LaTeX, and nor does it replace the journal's instructions to authors.

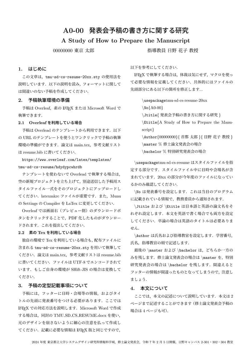
Résumé template for the Department of Information Science, Faculty of Systems Design, Tokyo Metropolitan University.

Exported from https://www.ctan.org/pkg/dccpaper

Japanese template for IEICE journals, technical reports (ieicej v3.2)

Template to help the authors to produce articles to "Revista Pesquisa Operacional"

Author template for Information Systems Research (isre) Mirko Janc, Ph.D., INFORMS, mirko.janc@informs.org ver. 0.95, December 2010

This is an article template for new submissions to Vestígios - Revista Latino-Americana de Arqueologia Histórica. Este é um modelo de artigo para novas submissões para Vestígios - Revista Latino-Americana de Arqueologia Histórica. Esta es una plantilla de artículo para nuevos envíos a Vestígios - Revista Latino-Americana de Arqueologia Histórica.

This is an UNOFFICIAL LaTeX Template for Magnetic Resonance in Medicine (MRM). Feedback and improvements are welcome!

This LaTeX template is available for authors to prepare a manuscript to Revista de Arqueologia da SAB(Sociedade de Arqueologia Brasileira). Modelo LaTeX para que os autores preparem um artigo para a Revista de Arqueologia da SAB (Sociedade de Arqueologia Brasileira).
\begin
Discover why over 25 million people worldwide trust Overleaf with their work.