LaTeX templates — International Languages
Recent

Este template foi elaborado para o desenvolvimento de TCC dos alunos do curso de Engenharia Química da Universidade Federal de Espírito Santo (UFES), de acordo com as normas da ABNT. Sugestões para correções são bem-vindas.

本模板传承自实验室师兄,个人追踪来源推测出处为https://github.com/ZebinWang/ructhesis。

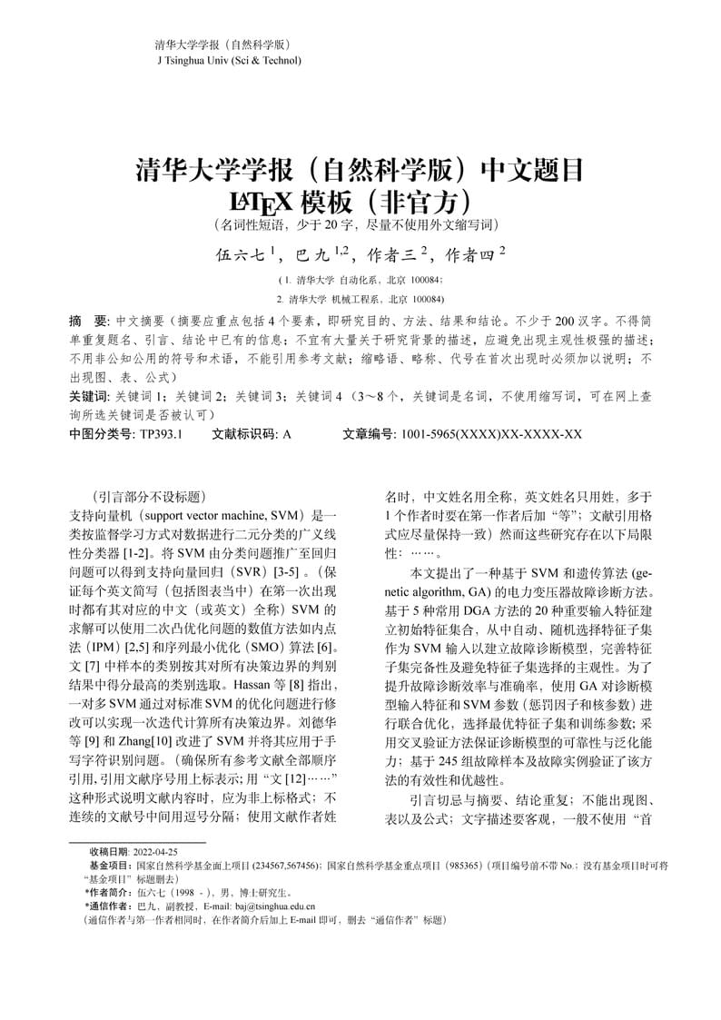
清华大学学报(自然科学版)LaTeX模板(非官方·作业用)

Northwestern Polytechnical University Undergraduate Thesis LaTeX Template (2024) GitHub link: https://github.com/YushunXiang/NWPU-Thesis-Template

基于Github用户@benmyb分享的项目https://github.com/benmyb/CUGThesis 进行二次修改 Github地址 https://github.com/zhuzil/CUGThesis

本模板提倡模块化的论文写作方式。所有tex文件,最终都会汇入到main.tex中进行编译。 1. 文件及说明 main.tex 本模板的核心,控制着整个项目的结构。在这个文件中,你需要修改的只有正文各章所在的tex文件,它们放置在~/body/中。 packages_and_settings.tex 载入宏包并进行各种格式设置。简而言之,请不要轻易修改,删除本文件中的任何内容,特别是不要修改宏包的加载顺序,除非你真的知道你在做什么。这真的非常重要!!!!!!! ~\preface\paper_info.tex 定义了各种论文的基本信息,如作者名称,完成日期,中英文关键词等,需要你自己填写修改。 ~\preface\inner-cover.tex 论文的封面设置,请勿进行任何修改,除非你真的知道你在做什么。 ~\preface\abstract-CHS.tex, ~\preface\abstract-ENG.tex 中英文的摘要(事实上还有关键词,只是关键词已经在paper_info.tex中填写所以在这个文件中会自动调用,你就不用管了)。 ~\body\ch1-XXX.tex ... ... 正文各章内容。这里我们按照章进行文件分割并在main.tex中统一input以便管理。 ~\body\thanks.tex 致谢的内容,请自行修改填写。 ~\body\Appendix.tex 附件,可以添加多个附件。 ~\figures\ECNU-cover.pdf 封面图,请勿修改或删除。 ~\figures\figure_example1.png 文中使用的样例图片 ~\reference\refs.bib 存放了所有的参考文献。虽然本模板使用的biblatex系统可以处理多bib文件,但我们依然建议你把所有条目都放在这个文件中。 使用方法与编译环境 我们强烈推荐使用TeXstudio进行论文编写。 本模板在Mactex下开发,理论上支持texlive 2019。不建议使用CTex套装。 本模板使用了biblatex来进行文献管理,且使用了biber作为后端。如果需要完整编译一次,你需要依次进行以下操作: xelatex main.tex biber main.bcf xelatex main.tex xelatex main.tex

依据2023版的湖北大学本科生毕业论文(设计)文本规范文档编写的latex模板。如有任何issue 请和我直接联系👌😀

This is the template for the students of Computers Program who will submit the bachelor thesis. It is made following the guidelines from the Faculty of Engineering, North University Centre of Baia Mare, Technical University of Cluj Napoca.

Template Documento para Proyecto Integrador I, II y III Fundación Universitaria Cafam - Unicafam
\begin
Discover why over 25 million people worldwide trust Overleaf with their work.