LaTeX templates — International Languages
Recent

This is an article template for new submissions to Revista do Museu de Arqueologia e Etnologia. Este é um modelo de artigo para novas submissões para Revista do Museu de Arqueologia e Etnologia. Esta es una plantilla de artículo para nuevos envíos a Revista do Museu de Arqueologia e Etnologia. Unofficial

Laboratoire d'Électrotechnique et d'Électronique de Puissance de Lille v1.0723 - bibliography magnagement with biblatex not supported (yet)

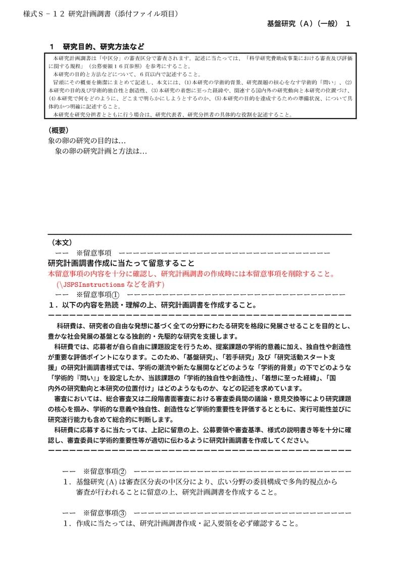
山中 卓 (大阪大学 大学院理学研究科 物理学専攻)先生が作成された科研費LaTeXを、坂東 慶太 (名古屋学院大学) が了承を得てテンプレート登録しています。 詳細はこちら↓をご確認ください。 http://osksn2.hep.sci.osaka-u.ac.jp/~taku/kakenhiLaTeX/

A template for muletter, a document class for the typesetting of letters at the Masaryk University (Brno, Czech Republic).

由於,LaTeX 對初學者來說不太友善,且 Word 在於數學式及中文排版上不大美觀。因此我製作了這個模板,同時附上清楚明瞭的註解、許多常用且好用的封包,以及客製化設定指令,以便 LaTeX 初學者能夠輕鬆快速地完成作業、報告甚至是學位論文。

Template feito com base no AbnTex2 para produzir projetos de AIPA para serem entregues ao IPHAN. Adicionei um pacote onde traduzi vários comandos do LaTex comumente usados para o português (ver exemplos na Introdução). Contudo pode continuar a usar os comandos do LaTeX normalmente se preferir.

Template para facilitar a escrita do trabalho dos futuros alunos do PPGMAT-UFMA.

XDUTS (Xidian University TEX Suite, https://www.ctan.org/pkg/xduts ) 是为了帮助西安电子科技大学本科生/研究生撰写开题报告/学位论文及其他文档而编写的 ATEX3 宏包和文档类套装。 **本模板只是一部分的XDUTS**,具体阅读模板内说明。

basado en https://github.com/LaTeXUy/UdelaRTeX Repositorio NO OFICIAL de clase de LaTeX para tesis de posgrado de UdelaR Universidad de la República de Uruguay Objetivo El objetivo inicial de esta clase era tener un template de latex que permita facilitar el trabajo de escritura de la tesis de cada estudiante de posgrado de UdelaR. Advertencia Por el momento, esta clase de LaTeX no es Oficial, es decir que no tiene implementados estilos aprobados por la UdelaR.
\begin
Discover why over 25 million people worldwide trust Overleaf with their work.